トキワ薬品化工は、東京 神奈川 横浜を拠点に地球環境保全と資源の有効利用に取組むISO14001取得会社です。NPO法人Reライフスタイルの会員。

優良産廃処理業者認定制度に係わる公表事項
企業情報|
事業計画|
許可一覧|
運搬施設|
施設の概要|
中間処理業|
一連の処理工程|
処理実績|
財務表|
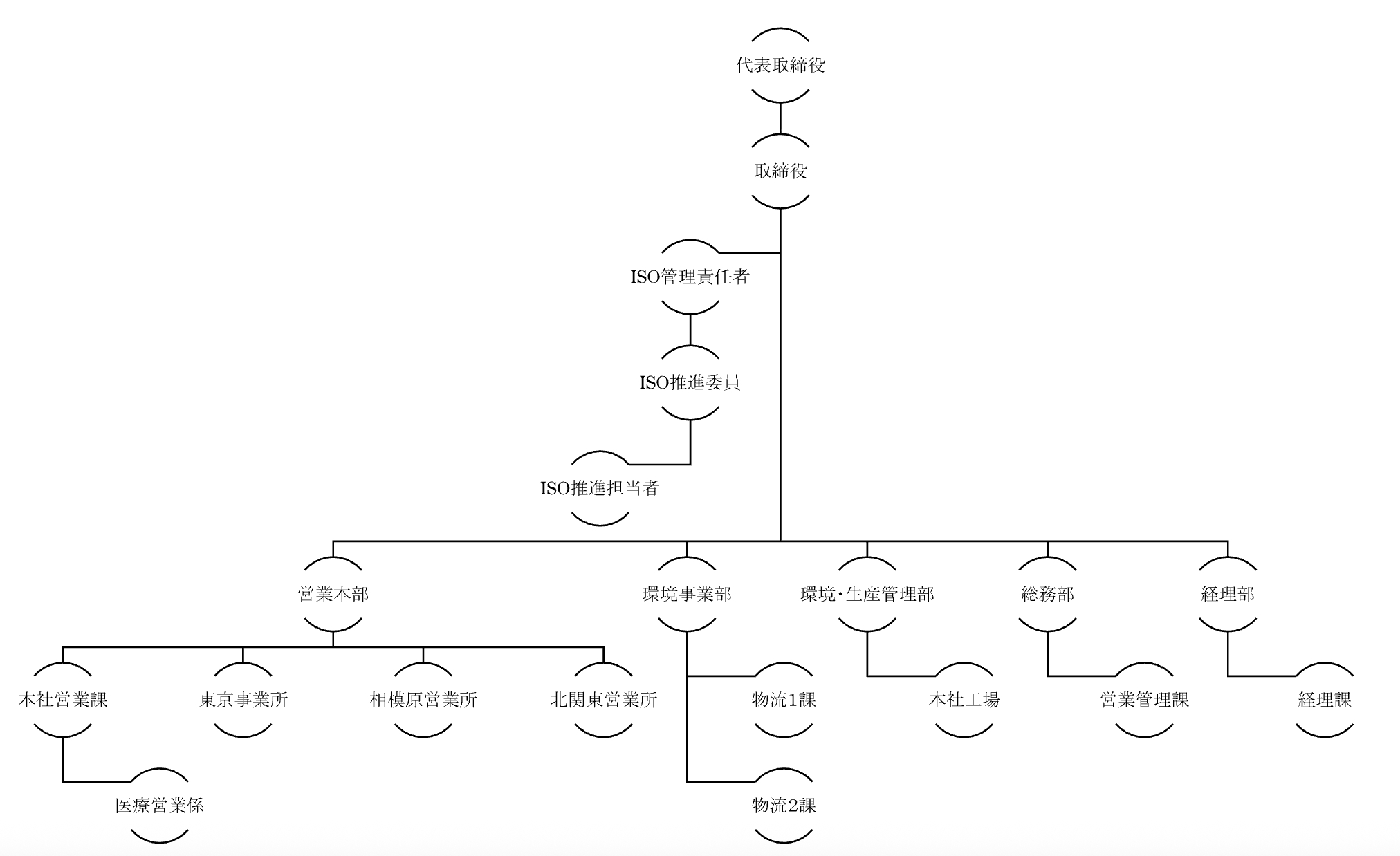
組織図・人員配置
組織図・人員配置
令和7年12月16日現在
組織図
人員配置
令和7年12月16日現在
|
正社員 |
契約社員 |
パート・派遣 |
合計 |
営業本部 |
11 |
7 |
8 |
26 |
| 環境事業部 |
4 |
9 |
0 |
13 |
| 環境・生産管理部 |
2 |
1 |
0 |
3 |
| 総務部 |
1 |
0 |
4 |
5 |
| 経理部 |
2 |
1 |
0 |
3 |
| 相模原営業所 |
4 |
5 |
4 |
13 |
| 北関東営業所 |
2 |
2 |
0 |
4 |
| 合計 |
26 |
25 |
16 |
67 |